Instance Verification Kit (IVK)
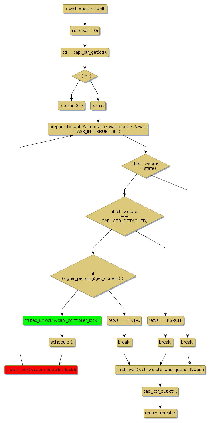
mutex lock @ [23518+34+/linux-3.19-rc1/drivers/isdn/capi/kcapi.c]
Instance Signature: capi_controller_lock
|
The Matching Pair Graph:
|
|
Function Name
|
Control Flow Graph (CFG)
|
Events Flow Graph (EFG)
|
Source Correspondence
|
|
old_capi_manufacturer
|
|
|
[23673+21+/linux-3.19-rc1/drivers/isdn/capi/kcapi.c]
|
|
wait_on_ctr_state
|
|
|
[23041+17+/linux-3.19-rc1/drivers/isdn/capi/kcapi.c]
|